SCIENZA E RICERCA
Questo articolo ha più di due anni.

La struttura a quadrupla elica del DNA: un possibile target per la ricerca antitumorale

Quando pensiamo al dna ce lo immaginiamo ripiegato nella sua configurazione classica, quella a doppia elica. In realtà, esistono anche delle strutture non canoniche che il DNA può assumere, e una di queste è la struttura a quadrupla elica, o G-quadruplex, che è l'oggetto di uno studio pubblicato su Nature Communications, realizzato grazie alla collaborazione tra l'università di Padova e l'università Ludwig Maximilian di Monaco e finanziato dall'AIRC.

A coordinare la ricerca è stata la professoressa Sara Richter, del dipartimento di medicina molecolare dell'università di Padova, che ci ha raccontato, innanzitutto, cosa si intende quando si parla di strutture non canoniche del dna e quali sono le diverse configurazioni che questo può assumere.

L'intervista completa alla professoressa Richter. Montaggio di Elisa Speronello

“Nella struttura a doppia elica, le basi azotate si appaiano secondo le regole di Watson e Crick”, spiega la professoressa Richter. “Le strutture non canoniche, invece, sono tutte quelle che non sottostanno a questa regola. È possibile osservare delle strutture a doppia elica che contengono un piccolo tratto in cui ci sono delle basi che non si appaiano, ma esistono anche strutture più importanti in cui le basi non si appaiano secondo i classici legami di Watson e Crick, come le sequenze triplex o quelle cruciformi, dove ci sono addirittura quattro doppie eliche che si incontrano tra di loro. Esistono poi le sequenze quadruplex, o a struttura quaternaria, che si possono formare in regioni ricche di guanina, nel caso dei G-quadruplex o di citosina, nel caso delle I-motif.
Tra tutte queste strutture non canoniche sicuramente quelle più studiate fino ad oggi sono le G-quadruplex, anche se la loro rilevanza dal punto di vista biologico non è stata evidente fin da subito.

È noto da più di un secolo, infatti, che le guanine possano assumere un comportamento particolare: questo è stato osservato a partire dall'analisi di alcuni estratti di pancreas che formavano una soluzione gelificata ed erano costituiti da acido guanilico. All'epoca, il dna era stato già scoperto, ma non era ancora stata compresa la sua importanza. Non si sapeva che fosse la sede dell'informazione genetica.

Ci sono voluti più di 50 anni, perciò, perché queste osservazioni venissero riprese da Karst Hoogsteen, lo scienziato che ha dato il nome a quei legami particolari, diversi da quelli di Watson e Crick, che si formano nei G-quadruplex. In queste strutture troviamo infatti 4 guanine che legandosi mediante i legami di Hoogsteen formano una struttura piana chiamata quartetto o G-quartet. Più quartetti creano la formazione G-quadruplex che è composta, come dice il nome, da 4 catene di dna”.

Per definire la rilevanza dei G-quadurpplex ci sono voluti molti altri anni. Inizialmente, queste configurazioni venivano studiate solo in vitro, almeno fino a quando Aaron Klug, vincitore del premio Nobel per la chimica nel 1982 comprese che se tali strutture si formavano in maniera così spontanea in vitro, evidentemente la natura aveva trovato un modo per sfruttarle.

“Si è scoperto, ad esempio, che questi aggregati di guanine, in una specie particolare di ragno, formano dei cristalli in grado di far cambiare loro il colore degli occhi. Anche un pesce che vive nelle profondità marine usa questi cristalli di guanina come recettori della pochissima luce che trova nel suo habitat”, sottolinea la professoressa Richter.

“Tra gli anni Novanta e i primi anni Duemila è stato osservato che alcune delle sequenze che formano il nostro genoma, chiamati telomeri, possono ripiegarsi e formare queste strutture G-quadruplex: in particolare quelle che si trovano alle estremità dei cromosomi”, continua la professoressa. “E questo non vale solo per gli esseri umani, ma per tutti gli animali sia vertebrati che invertebrati.

C'è da dire che i telomeri sono molto importanti perché regolano l'età della cellula e sono coinvolti anche nella trasformazione tumorale. È stato poi dimostrato che i promotori (cioè le regioni del dna che regolano l'espressione di un gene) dei cosiddetti oncogeni (i geni che regolano la crescita di una cellula) sono particolarmente ricchi di sequenze che possono ripiegarsi in G-quadruplex.

Nonostante ci fosse ancora un forte scetticismo diffuso tra gli scienziati, a partire dai primi anni Duemila si è cominciato a individuare delle proteine della cellula in grado di legare in modo selettivo queste strutture. Data l'esistenza di queste proteine era sensato ritenere che i G-quadruplex fossero presenti anche in vivo, nelle cellule, ipotesi che è stata confermata nel 2013 grazie allo sviluppo di anticorpi capaci di legare in modo selettivo i G-quadruplex. Questa è stata una svolta fondamentale per la ricerca”.

Nel 2016, poi, un team di ricercatori coordinato dalla professoressa Richter ha infettato una cellula con il virus dell'herpes simplex ed è riuscito a dimostrare che le strutture G-quadruplex siano collegate anche al ciclo virale.

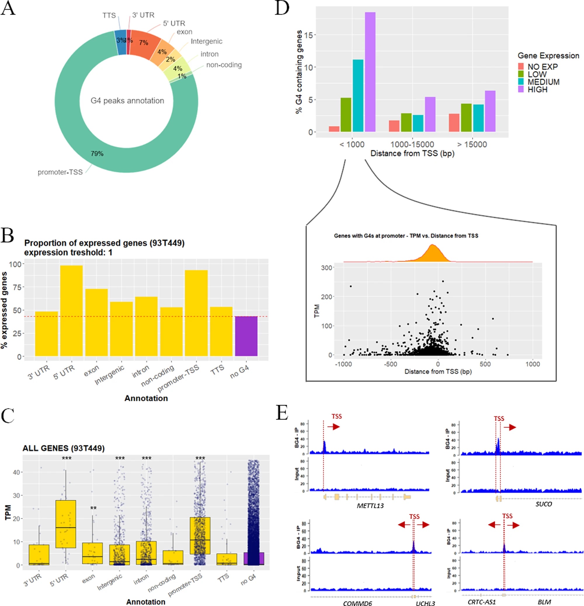
“Lo scopo di questo nuovo studio, uscito a fine giugno 2021, era quello di definire lo stato dei G-quadruplex su tutto il genoma a partire da una linea cellulare di liposarcoma, un tumore raro per il quale non ci sono terapie, che deriva dalle cellule adipose. Volevamo inoltre paragonare lo stato del G-quadruplex a quello di un'altra linea cellulare, quella delle cellule della pelle, cioè i cheratinociti. Cellule che hanno una diversa funzionalità hanno infatti lo stesso corredo genetico, ma la loro identità varia in base all'espressione dei geni.

Nella cellula esistono moltissime strutture con la quantità di guanina necessaria affinché possa ripiegarsi in G-quadruplex. Noi abbiamo valutato quali di queste sequenze fossero effettivamente ripiegate nella cellula nel momento in cui abbiamo effettuato l'analisi e abbiamo dimostrato che le strutture G-quadruplex sono presenti nella stragrande maggioranza dei promotori di geni.

Oltre a questo, abbiamo scoperto che lo stesso gene, con lo stesso promotore e quindi con la stessa possibilità di ripiegarsi in G-quadruplex, si trovava effettivamente ripiegato nella linea cellulare del liposarcoma, ma non lo era nell'altra, quella della pelle.
I G-quadruplex, quindi, hanno effettivamente un ruolo nel determinare l'identità della cellula e sono in grado di stimolare l'espressione genica.

Si tratta di un risultato inatteso perché fino ad oggi si riteneva che queste strutture avessero la funzione opposta, ovvero che inibissero l'espressione genica, poiché questo è ciò che succede in vitro”.

La ricerca di Richter e coautori cambia il modo in cui le strutture G-quadruplex vengono attualmente considerate dagli studiosi e potrà avere delle importanti applicazioni in campo clinico, specialmente per quanto riguarda il trattamento dei tumori e delle infezioni.

“Si è visto che i G-quadruplex sono presenti soprattutto in geni o sequenze correlati alla trasformazione tumorale e anche che nella maggior parte dei virus sono presenti delle sequenze che potenzialmente possono formare G-quadruplex”, spiega la professoressa Richter. “Questo lavoro è stato condotto in parallelo con un'altra ricerca condotta con una tecnica completamente diversa e su un organismo diverso dalle cellule umane, cioè i virus. Lo studio è stato pubblicato sulla rivista Communications biology e ha dato lo stesso risultato.

Le nostre scoperte, quindi, stimoleranno sicuramente l'uso dei G-quadruplex come target di terapia sia antitumorale sia antinfettiva. L'aver compreso l'attività di queste strutture a livello cellulare ha permesso di compiere un passo avanti nella comprensione dei meccanismi molecolari della cellula e quindi anche riguardo alla possibilità di sviluppare dei trattamenti terapeutici specifici basati su questi meccanismi”.

© 2025 Università di Padova
Tutti i diritti riservati P.I. 00742430283 C.F. 80006480281
Registrazione presso il Tribunale di Padova n. 2097/2012 del 18 giugno 2012